澳洲中小学留学迅速回温,申请条件与步骤,你知道吗?
发布时间:2023-03-07 09:19:47 阅读量:
|
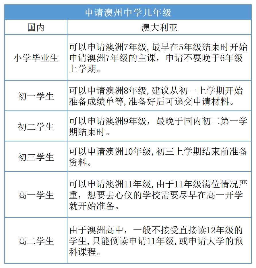
其实,从去年下半年开始,澳洲留学就已经快速回温! 不但AEAS在各地的考次安排接近饱和,在个别城市都增加了考场,但是依然满足不了国内小留学生的需求。 不仅如此,我们通过查询发现,不少顶尖私校在2022年的国际生招生名额已经满了,最快申请的话,也要排到2023年,部分年级甚至在2023年也没有名额了。 随着2022年底国内的彻底放开,澳洲也放开了2023年的遗民政策与配额,澳洲低龄留学也恢复了热度,从最近的咨询来看,越爱越多的家长还是选择在中小学阶段,将孩子送到澳洲读书。 另外,中小学阶段的学生,是接受和适应能力最快的阶段,能够很快融入当地环境,因此,澳洲中小学一直备受国际留学生的青睐。 那么,申请澳洲的中小学,该如何准备呢?有什么申请条件?下面和我们一起来看看吧! 澳洲中小学体制及申请条件澳洲中小学是12年制,1-6年级为小学,7-10年级为初中,11-12年级为高中。 由于和国内学制不同,那么,国内学生申请澳洲读中小学,需要特别注意,具体申请几年级,大家可以参考: 申请澳洲中小学,一般需要看年龄要求和语言成绩要求。年龄要求 小学:年满6周岁的学生就可以申请澳洲小学。 初中:留学年龄不低于13周岁,且要求小学毕业;入读9年级必须小于17周岁;入读10年级的申请人不能超过18周岁。 高中:入读11年级的申请人不能超过19周岁。 语言要求 小学:公立学校一般直接入读,精英私立小学一般需要AEAS或面试,且4年级以上需要通过AEAS考试并达到规定成绩方可申请。 初中:无需提供雅思成绩,具体要求视学校的要求而定,大部分私校都要求提交AEAS考试成绩。 AEAS成绩的高低,决定着考生需要上多少周的语言强化课程,语言强化课程达标后,即可正式入读主课。每个学校对AEAS成绩的具体情况不同,由学校综合考虑评估。 高中:澳洲很多高中接受雅思成绩,但考虑到雅思一般是年满16周岁的考生居多,因此,澳洲私校高中还是以接收AEAS成绩为主,成绩不够的话,需要完成学校搭配的语言课程。 澳洲中小学学费澳洲中小学有公立、私立之分,在国际生招生名额方面,公立学校留给国际生的名额极少,大部分国际生都是选择澳洲私校;但是,澳洲私校的学费也远远高于公立学校。 小学:公立每年学费约1-2万澳币/年,私立约为2-5万澳元/年。 初中:公立每年学费约1-2万澳币/年,私立约为2-5万澳元/年。 高中:公立每年学费约1.5-2万澳币/年,私立约为2-5万澳元/年。 注:澳洲每个州的学费有差异,尤其是私校差异更大,热门城市(如悉尼、墨尔本)私校学费更高,大多集中在3-4万澳元/年,而且,近两年,私校学费都有不同程度的上涨。 不过,话说回来,虽然澳洲私校学费贵,涨幅大,但还是有很多家庭愿意花重金把孩子送到私校读书,因为教育设施好,教育水平高,升学率也高。 在澳洲比较好的私校里,一个 10 泳道的室内游泳池、舞蹈练习室、瑜伽工作室、大型音乐演播厅、演讲室、计算机中心,甚至是世界级的马术练习中心、航空俱乐部等,都是学校标配。 因此,即便是学费如此之贵,在过去20年,私立学校入学人数反而增长了20%,是所有学校类型中人数增长最快的。
澳洲中小学留学申请步骤考虑到低龄留学申请人的年龄过小,学校都会要求家长一方作为监护人来澳洲陪读以确保孩子的在澳的身心健康,中学生则可以根据情况考虑选择是否需要家长陪同。 学生本人需要申请澳洲500学生签证,如果家长计划通往,同时作为18岁以下学生监护人的家长则同孩子已并递交澳洲590监护人陪读签证。 另外,需要注意的是澳洲中小学需要提前申请,并不是每个学校都对国际生开放,而且有部分学校名额有限,包括本地生在内的家长都会提前抢占位置,以便获得优质资源。 申请的材料除国内的成绩单、父母基本信息,包含个人情况和择校理由的个人陈述外,每个学校还会有差异,申请人需要按照学校要求准备。 基本申请材料如下: 申请学生的护照 填写完整的申请人信息收集表 申请学生父母双方的工作单位名称及职位 申请学生的出生证明、翻译件及公证材料 最近2年的成绩单原件及翻译件 申请学生所获得的荣誉证书及翻译件(如有) 语言考试成绩单(如AEAS) 因每所学校对国际生的申请要求有差异,因此,具体申请材料的准备,请前往申请院校的官网网站进行查看。 如果您有其他任何关于申请澳洲私校留学及AEAS考试的问题,欢迎添加留学顾问,预约咨询!
|
400-800-8273


